AI PC革命势不可挡!顺络电子WCX功率电感突破性能极限

来源:爱集微 #顺络电子#
4864

AI PC产业爆发在即,电源管理成关键战场

随着ChatGPT、Copilot等生成式AI应用席卷全球,AI PC正从概念走向现实。与传统PC不同,AI PC通过集成NPU、DPU等AI计算单元,在本地实现混合AI算力,这不仅意味着生产力的革命性提升,更关乎用户隐私与数据安全的终极保障。

市场预测显示:2026年AI PC渗透率已突破20%,正进入规模化增长新阶段。预计到2030年全球PC出货量CAGR保持2.5%-3%,在Windows系统换代与AI应用生态成熟双重驱动下,AI PC五年渗透率将冲刺40%-50%,2026-2028年迎来换机高峰。面对这场产业变革,供电系统的效率与体积成为决定产品竞争力的关键——而功率电感,正是这场技术竞赛的核心角力点。

AI PC架构

图1:顺络笔记本架构图

图片来源:顺络内部整理

在AI PC的供电架构中,功率电感扮演着不可替代的关键角色。作为供电模块的核心组件,它主要负责向GPU、CPU、NPU等高性能芯片提供前端供电,通过电磁感应原理储存和释放能量,起到储能、滤波等作用,确保芯片获得稳定电源。形象地说,电感就是AI PC供电系统中的精准能源调控中心,为整个系统的稳定运行提供坚实的电力支持。

顺络WCX系列:重新定义功率电感性能标杆

面对AI处理器功耗飙升的严峻挑战,顺络电子推出的WCX系列超低压成型一体成型功率电感,以三大技术创新破局:

  • 材料革命:自主研制高性能磁性材料,配合独创超低压成型工艺

  •  性能跃升:实现显著小型化的同时大幅提升载流能力,在紧凑空间内满足大电流需求

  • 能效突破:具备优异的轻载效率与稳定的重载输出特性,有效优化整机续航与能效表现

目前该系列已批量应用于PC、服务器、汽车电子等高端电子领域,成为AI PC供电模块用功率电感的"隐形冠军"。

应用场景一:核供电--小体积扛起大电流

在X86架构的AI PC中,CPU/GPU总电流需求常超40A。传统方案需采用7×7×3mm大尺寸电感,严重制约轻薄化设计。

顺络方案:WCX0515CER15MT(5×5×1.5mm)凭借超低压成型技术与线圈结构优化,体积缩小超70%却可承载47A饱和电流。效率测试数据显示如下:

图2:WCX0515CER15MT效率对比图

数据来源:顺络内部整理

轻载条件下:顺络产品效率达85%,竞品仅80%

重载条件下:顺络稳定在85%,竞品效率偏低且波动剧烈

更优的实测表现:顺络WCHE0630CER22MT的在另一AI PC客户的实测效率下图。 在轻载下效率高达98%,重载效率稳定在85%-88%之间,稳定高效率表现,优于传统电感,能有效降低功耗,延长设备续航,同时支持AI PC高性能设备的高效运行,满足其对能效的严格要求。

图3:WCHE0630CER22MT的实测效率图

数据来源:顺络内部整理

应用场景二:DDR5内存供电:应对分布式架构新挑战

DDR5革命性采用多相分布式供电架构,对电感提出"小尺寸、薄型化、低损耗"的严苛要求。顺络WCX系列为JEDEC标准下的PMIC方案提供完美匹配:

Client DDR5 PMIC5120应用:

Client DDR5 PMIC5120的应用框架图如下:

图4: Client DDR5 PMIC 5120的框架图

图片来源:JEDEC官方资料

顺络针对Client DDR5 PMIC5120的功率电感推荐:

图5: Client DDR5 PMIC5120的功率电感解决方案

图片来源:顺络内部整理

图6: 顺络Client DDR5 PMIC5120的功率电感效率图

数据来源:顺络内部整理

采用WCHE0412CR47MT方案实测效率见图6,全电流范围效率满足JEDEC严苛标准,实现高性能与高可靠性的成本最优解。

CAMM2新型内存:

CAMM2 PMIC5200的应用框架图如下:

图7: CAMM2 PMIC5200的框架图

图片来源:JEDEC官方资料

顺络针对CAMM2 PMIC5200的功率电感推荐请参考图8:

图8: CAMM2 PMIC5200的功率电感推荐

数据来源:顺络内部整理

针对PMIC5200平台,顺络提供WCX系列超薄电感,助力新一代内存模组进一步压缩空间占用。

应用场景三背光驱动:1mm超薄设计释放布局空间

笔记本背光驱动对电感的要求主要包括电感值、饱和电流、直流电阻(DCR)和耐压值。

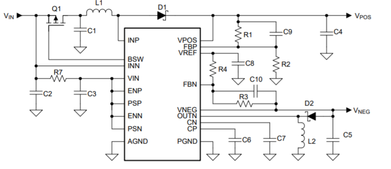
图9: TI TPS6513x背光驱动框架图

图片来源:TI官网

以TPS6513x背光驱动芯片为例,需在±15V双路输出下提供200-500mA电流,要在紧凑的笔记本内部实现小型化与高效率兼顾的背光驱动,电感必须在尺寸、损耗和耐压之间取得完美平衡。

图10:WCX322510C150MT规格参数

数据来源:顺络内部

顺络WCX322510C150MT(3.2×2.5×1.0mm)正是针对这一需求精准设计,其核心优势体现在:电感值15μH,可有效抑制纹波电流;饱和电流大于1.1A,充分满足电路需求;直流电阻仅400mΩ,为整机效率留出充足裕量;采用高性能材料二次包覆设计,满足高耐压需求;超薄尺寸仅1.00mm,实现极致空间节省,提升集成度。

技术演进背后的产业价值

顺络WCX系列的创新不仅是技术指标的突破,更是对AI PC产业趋势的精准洞察:

小型化:顺应移动办公与设备轻薄化潮流

  • 高效率:直接转化为用户体验——更长续航、更低发热

  • 高可靠性:二次包覆工艺确保复杂环境下的稳定运行

  • 成本优化:为AI PC普及提供规模化量产基础

当AI PC从"能用"走向"好用",每一个元器件的性能极限突破都至关重要。顺络电子以WCX系列功率电感在核供电、DDR5、背光驱动三大战场建立的技术优势,正在为中国AI PC产业链注入强大动能。

责编: 爱集微
来源:爱集微 #顺络电子#
THE END

*此内容为集微网原创,著作权归集微网所有,爱集微,爱原创

关闭
加载

PDF 加载中...